人力资源 > 人才战略 > 用人才测评为你的岗位找对人(2)

用人才测评为你的岗位找对人(2)

发布时间:2017-06-24编辑:lqy

  无领导小组讨论题目设计

  题目设计除了要具有一定的分歧性,便于展开讨论外,更重要的是要紧紧围绕测评目的和测评指标,并且要具有一定的区分度,能够区分出被测对象在测评指标方面的素质差异。如果测评指标要重点考察被测对象团队合作精神,那么就应设计合作性的讨论题目,而不是竞争性的讨论题目;反之如果重点考察被测对象的竞争意识,就应设计资源争夺类的竞争性讨论题目。

  测评过程的标准化设计

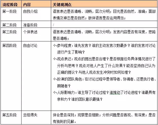
  为便于不同的测评小组之间可以进行横向比较,提高测评过程的客观性及测评结果的准确度,整个测评过程必须在标准化的前提下进行。测评的标准化包括下列内容:测评题目的难易程度;施测程序;施测环境;施测者的态度、语言;非自由讨论阶段每个人的发言时间;评分标准;评价原则等。通常情况,无领导小组讨论的测评程序包括以下几个阶段:

用人才测评为你的岗位找对人

  测评过程中关键观测点设计

  在测评过程中,测评师关注的是被测对象在测评过程中的表现,而不是小组最终达成的结果,所以测评师要客观、准确地记录每一位被测对象的表现,以利于对其作出恰如其分的评价。为保证测评的有效性,测评师必须预先熟悉测评指标定义、评价标准,并事先练习客观性记录行为表现的方法。

  测评过程中,一般可从以下几个方面对被测对象进行观察与记录:

用人才测评为你的岗位找对人

  王经理经过一番深思熟虑,最终决定与专业的人力资源咨询公司合作,全面委托咨询公司对应聘的学生进行逐级的淘汰、筛选,并做出最终的录用推荐建议。在不到一个月的时间内,咨询公司与人力资源部人员密切配合,不仅顺利、高效地完成了招聘选拔任务,“优中选优”选出了一批适合公司及岗位要求的人员,规范了公司的招聘流程,而且在整个招聘选拔组织过程中所体现出来的有序性、专业性、高效性赢得了应聘学生的一致好评,强化了该公司良好的社会品牌形象。王经理眉头舒展,开心地笑了。

热点排行
推荐阅读

hr频道©YJBYS.com